Network HttpDns

  1. 为什么要建立 httpdns ?传统DNS 存在的问题
    • 域名缓存的问题:也就缓存失效
    • 跨运营商的问题:运营商A 转发给B 解析成运营商B的线路
    • 出口NAT 的问题:出口的时候,很多机房都会配置 NAT,也即网络地址转换,使得从这个网关出去的包,都换成新的 IP 地址,当然请求返回的时候,在这个网关,再将 IP 地址转换回去,所以对于访问来说是没有任何问题。但是一旦做了网络地址的转换,权威的 DNS 服务器,就没办法通过这个地址,来判断客户到底是来自哪个运营商,而且极有可能因为转换过后的地址,误判运营商,导致跨运营商的访问。
    • 域名更新问题:例如双机房部署的时候,跨机房的负载均衡和容灾多使用 DNS 来做。当一个机房出问题之后,需要修改权威 DNS,将域名指向新的 IP 地址,但是如果更新太慢,那很多用户都会出现访问异常。
    • 解析超时
  2. HttpDNS 的工作模式
    • HttpDNS 其实就是,不走传统的 DNS 解析,而是自己搭建基于 HTTP 协议的 DNS 服务器集群,分布在多个地点和多个运营商。
    • 当客户端需要 DNS 解析的时候,直接通过 HTTP 协议进行请求这个服务器集群,得到就近的地址。这就相当于每家基于 HTTP 协议,自己实现自己的域名解析,自己做一个自己的地址簿,而不使用统一的地址簿。但是默认的域名解析都是走 DNS 的,因而使用 HttpDNS 需要绕过默认的 DNS 路径,就不能使用默认的客户端。使用 HttpDNS 的,往往是手机应用,需要在手机端嵌入支持 HttpDNS 的客户端 SDK。

Network DNS

网络世界中DNS 负责把 url 中的域名解析成IP ,在域名转换的过程中可以提供负载均衡和高可用。

DNS 的树状层次结构为域名解析提供了高并发,高可用,分布式的特点。

  1. 根 DNS 服务器 :返回顶级域 DNS 服务器的 IP 地址
  2. 顶级域 DNS 服务器:返回权威 DNS 服务器的 IP 地址
  3. 权威 DNS 服务器 :返回相应主机的 IP 地址

DNS 解析过程

DNS 的负载均衡功能

内部的负载均衡

例如,某个应用要访问另外一个应用,如果配置另外一个应用的 IP 地址,那么这个访问就是一对一的。但是当被访问的应用撑不住的时候,我们其实可以部署多个。但是,访问它的应用,如何在多个之间进行负载均衡?只要配置成为域名就可以了。在域名解析的时候,我们只要配置策略,这次返回第一个 IP,下次返回第二个 IP,就可以实现负载均衡了

全局负载均衡

为了保证我们的应用高可用,往往会部署在多个机房,每个地方都会有自己的 IP 地址。当用户访问某个域名的时候,这个 IP 地址可以轮询访问多个数据中心。如果一个数据中心因为某种原因挂了,只要在 DNS 服务器里面,将这个数据中心对应的 IP 地址删除,就可以实现一定的高可用。

另外,我们肯定希望北京的用户访问北京的数据中心,上海的用户访问上海的数据中心,这样,客户体验就会非常好,访问速度就会超快。这就是全局负载均衡的概念。

但是对于复杂的应用,尤其是跨地域跨运营商的大型应用,则需要更加复杂的全局负载均衡机制,因而需要专门的设备或者服务器来做这件事情,这就是全局负载均衡器(GSLB,Global Server Load Balance)。

在 yourcompany.com 的 DNS 服务器中,一般是通过配置 CNAME 的方式,给 object.yourcompany.com 起一个别名,例如 object.vip.yourcomany.com,然后告诉本地 DNS 服务器,让它请求 GSLB 解析这个域名,GSLB 就可以在解析这个域名的过程中,通过自己的策略实现负载均衡。

Network http

http 请求首部

  1. HTTP 的报文大概分为三大部分。
    • 第一部分是请求行,
    • 第二部分是请求的首部,
    • 第三部分才是请求的正文实体。
  2. 请求方法:get,post,put,delete
    • PUT 和 POST 是要传给服务器东西的方法
    • 目前使用的 HTTP 协议大部分都是 1.1。在 1.1 的协议里面,默认是开启了 Keep-Alive 的,这样建立的 TCP 连接,就可以在多次请求中复用。
    • GET – HTTP | MDN (mozilla.org)

http 请求过程

  1. 请求前的准备需要DNS 解析成功
  2. 在应用层 http 基于tcp 建立面向连接的请求,将stream 二进制流的方式传给对方。当然,到了 TCP 层,它会把二进制流变成一个个报文段发送给服务器。
    • 在发送给每个报文段的时候,都需要对方有一个回应 ACK,来保证报文可靠地到达了对方。如果没有回应,那么 TCP 这一层会进行重新传输,直到可以到达。同一个包有可能被传了好多次,但是 HTTP 这一层不需要知道这一点,因为是 TCP 这一层在埋头苦干。
  3. 在tcp 层 TCP 层发送每一个报文的时候,都需要加上自己的地址(即源地址)和它想要去的地方(即目标地址),将这两个信息放到 IP 头里面,交给 IP 层进行传输。
  4. IP 层需要查看目标地址和自己是否是在同一个局域网。
    • 如果是,就发送 ARP 协议来请求这个目标地址对应的 MAC 地址,然后将源 MAC 和目标 MAC 放入 MAC 头,发送出去即可;
    • 如果不在同一个局域网,就需要发送到网关,还要需要发送 ARP 协议,来获取网关的 MAC 地址,然后将源 MAC 和网关 MAC 放入 MAC 头,发送出去。
  5. 路由:网关收到包发现 MAC 符合,取出目标 IP 地址,根据路由协议找到下一跳的路由器,获取下一跳路由器的 MAC 地址,将包发给下一跳路由器。
  6. 目标机器:目标的机器发现 MAC 地址符合,就将包收起来;发现 IP 地址符合,根据 IP 头中协议项,知道自己上一层是 TCP 协议,于是解析 TCP 的头,里面有序列号,需要看一看这个序列包是不是我要的,如果是就放入缓存中然后返回一个 ACK,如果不是就丢弃
  7. TCP 头里面还有端口号,HTTP 的服务器正在监听这个端口号。于是,目标机器自然知道是 HTTP 服务器这个进程想要这个包,于是将包发给 HTTP 服务器。HTTP 服务器的进程看到,原来这个请求是要访问一个网页,于是就把这个网页发给客户端。

Http 返回的构建

Network Socket 怎么负责更多的链接

一台服务器理论最大链接数:

{本机IP, 本机端口, 对端IP, 对端端口}

服务器通常固定在某个本地端口上监听,等待客户端的连接请求。因此,服务端端 TCP 连接四元组中只有对端 IP, 也就是客户端的 IP 和对端的端口,也即客户端的端口是可变的,因此,最大 TCP 连接数 = 客户端 IP 数×客户端端口数。对 IPv4,客户端的 IP 数最多为 2 的 32 次方,客户端的端口数最多为 2 的 16 次方,也就是服务端单机最大 TCP 连接数,约为 2 的 48 次方

当然,服务端最大并发 TCP 连接数远不能达到理论上限。首先主要是文件描述符限制,按照上面的原理,Socket 都是文件,所以首先要通过 ulimit 配置文件描述符的数目;另一个限制是内存,按上面的数据结构,每个 TCP 连接都要占用一定内存,操作系统是有限的。

  1. 创建子进程(建立一个子公司)
  2. 创建更多的线程(在公司成立多个项目组)
  3. 每个项目组负责多个项目(采用轮询管理项目的进度)
    • 由于 Socket 是文件描述符,因而某个线程盯的所有的 Socket,都放在一个文件描述符集合 fd_set 中,这就是项目进度墙,然后调用 select 函数来监听文件描述符集合是否有变化。一旦有变化,就会依次查看每个文件描述符。那些发生变化的文件描述符在 fd_set 对应的位都设为 1,表示 Socket 可读或者可写,从而可以进行读写操作,然后再调用 select,接着盯着下一轮的变化。
  4. 每个项目组负责多个项目(采用主动报告方式报告项目的进度)
    • 如果改成事件通知的方式,情况就会好很多,项目组不需要通过轮询挨个盯着这些项目,而是当项目进度发生变化的时候,主动通知项目组,然后项目组再根据项目进展情况做相应的操作。
    • 能完成这件事情的函数叫 epoll,它在内核中的实现不是通过轮询的方式,而是通过注册 callback 函数的方式,当某个文件描述符发送变化的时候,就会主动通知。因而,epoll 被称为解决 C10K 问题的利器。

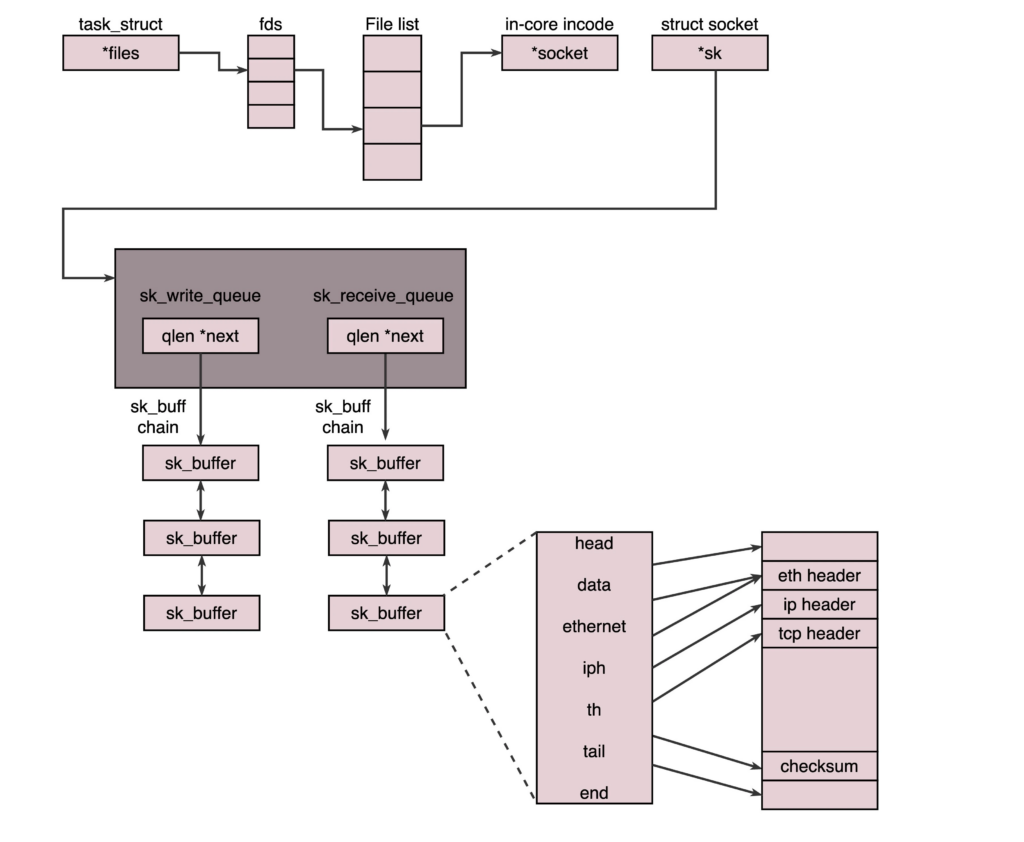
Network Socket 与文件描述符

说 TCP 的 Socket 就是一个文件流,是非常准确的。因为,Socket 在 Linux 中就是以文件的形式存在的。

除此之外,还存在文件描述符。写入和读出,也是通过文件描述符。

在内核中,Socket 是一个文件,那对应就有文件描述符。

每一个进程都有一个数据结构 task_struct,里面指向一个文件描述符数组,来列出这个进程打开的所有文件的文件描述符。

文件描述符是一个整数,是这个数组的下标。这个数组中的内容是一个指针,指向内核中所有打开的文件的列表。

既然是一个文件,就会有一个 inode,只不过 Socket 对应的 inode 不像真正的文件系统一样,保存在硬盘上的,而是在内存中的。

在这个 inode 中,指向了 Socket 在内核中的 Socket 结构。在这个结构里面,主要的是两个队列,一个是发送队列,一个是接收队列。在这两个队列里面保存的是一个缓存 sk_buff。这个缓存里面能够看到完整的包的结构。